Reano
Mobile App — UX Design
The Introduction
Reano is a mobile home decorating app that empowers anyone to turn scattered design inspiration into real room transformations. Using AI-powered Style Boards, AR room visualisation, and wall and floor recolouring, it bridges the gap between inspiration and confident purchasing.

Photo Credit: Ruixin Tian
Role
Lead Designer
UX Research, Style Board Feature, Component Library, Usability Testing
Tools
Figma, Illustrator, InDesign, Maze, After Effects, Premiere Pro
Context
Academic Project — Mobile App
Year
2026
Reano was my concept, born from noticing how much inspiration people collect from walks, travel, and social media, without anywhere meaningful to put it. I initially explored this through the lens of artists and creatives before focusing on interior design, where the business case and audience were clearest. Like Arvo, it was a deliberate choice to work outside the medtech and edtech projects that tend to dominate the program, in favour of something I was genuinely curious about with a strong market angle.
The Challenge
Digitally native millennials and Gen Z consumers collect home decor inspiration but have no reliable way to organise it, visualise it in their actual space, or act on it confidently. The result is purchasing uncertainty, financial loss, and a persistent gap between inspiration and action.


The Research
Surveys, user interviews, and competitive analysis grounded the project in real user behaviour. Our primary audience of millennials aged 30–45 and older Gen Z aged 18–29 collectively spend over USD 1,200 annually on furniture, are highly active on visual platforms, and show growing openness to AR and AI tools.[1]
Competitive analysis revealed a consistent gap: existing tools focused on AR visualisation or product browsing, but none offered an AI-powered inspiration organiser that could extract a design direction from a user's own saved images. The Style Board was Reano's clearest point of differentiation and my primary area of ownership.
Insights were synthesised into personas that guided every major design decision throughout the project.

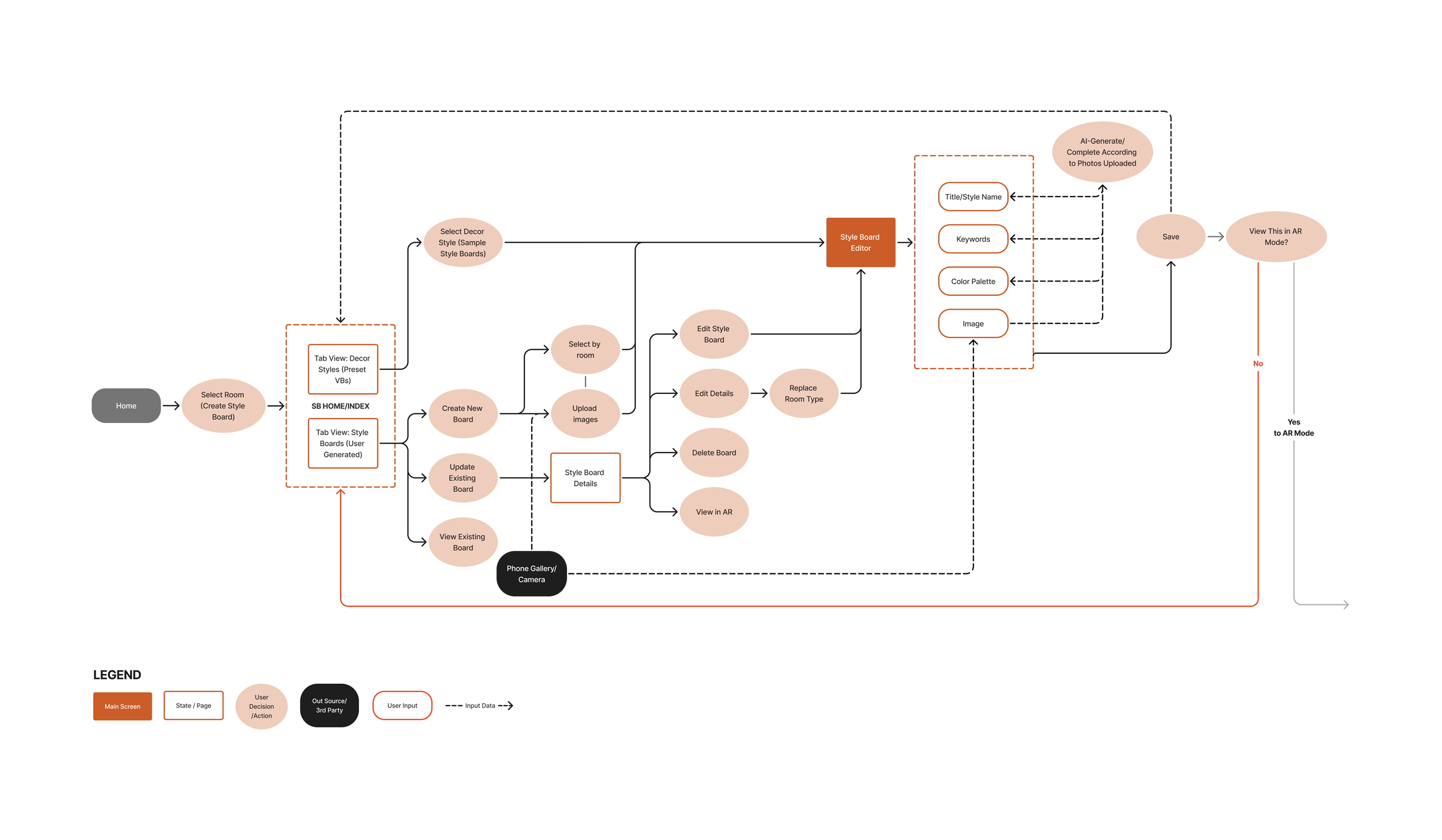
Style Board User Flow
The Process
Initial research led into moodboards, user stories, and task flows before moving into wireframes, high-fidelity UI, and a Figma prototype, with a UI kit built in parallel across all three features.
The Style Board went through significant reduction. Time and development constraints forced hard decisions, each one sharpening the answer to a single question: what does a casual user actually need in their first session?

Wireframe Annotations
Usability testing through Maze revealed that users understood the app visually but didn't know what was tappable or how features connected. We then added text labels to icons, redesigned onboarding, and introduced tooltips throughout. One honest gap: the tooltips weren't live during testing, so we never fully validated whether they resolved the mental model issue — a lesson in testing the right thing at the right stage.


The Decisions
Style Board as the differentiator. No competitor offered AI-powered inspiration organisation. Designing this feature well wasn't just a UX problem — it was Reano's clearest argument for existing in a crowded market.
Labels over icons alone. AR and recolouring assumed a visual literacy our users didn't have. Adding text labels was a small change with an outsized impact on user confidence and clarity.
Proper onboarding. Adding onboarding screens, then creating a step by step flow guided by tooltips gave users an immediate, familiar anchor before any technical features appeared — lowering the barrier to engagement without reducing what the app could do.


The Reflection
Reano pushed me to design for users who weren't like me or my team. Most of us were comfortable with technology and design — our early assumptions showed it. Getting in front of real users who had never used AR before recalibrated everything.
What surprised me most was how naturally my background in brand identity translated into building the UI kit and producing the visual assets around the app. Design systems, component libraries, poster design, motion — it all draws from the same instinct: create something coherent, considered, and built to last. Reano confirmed that this is the kind of work I want to keep doing.


